SVG 匯入 SketchUp Make
前言
課程作業要求利用 3D 列印機印出一款自行設計的吊飾,但手動於 SketchUp 中拉線條又不甚美觀。
且 SketchUp Make 2017 不支援匯入 SVG 檔及其他常見的向量檔格式。
花了些時間研究解決方案後,撰寫本教學文給兩位也為此感到困擾的同學兼朋友參考。
軟體需求
Blender:自由及開放原始碼的專業 3D 電腦圖形軟體。
實作過程
使用 Blender 將 SVG 轉換為 DAE
-
依照 官網 下載安裝 Blender。
-
開啟 Blender 並將右上方的物件全數右鍵刪除:

-
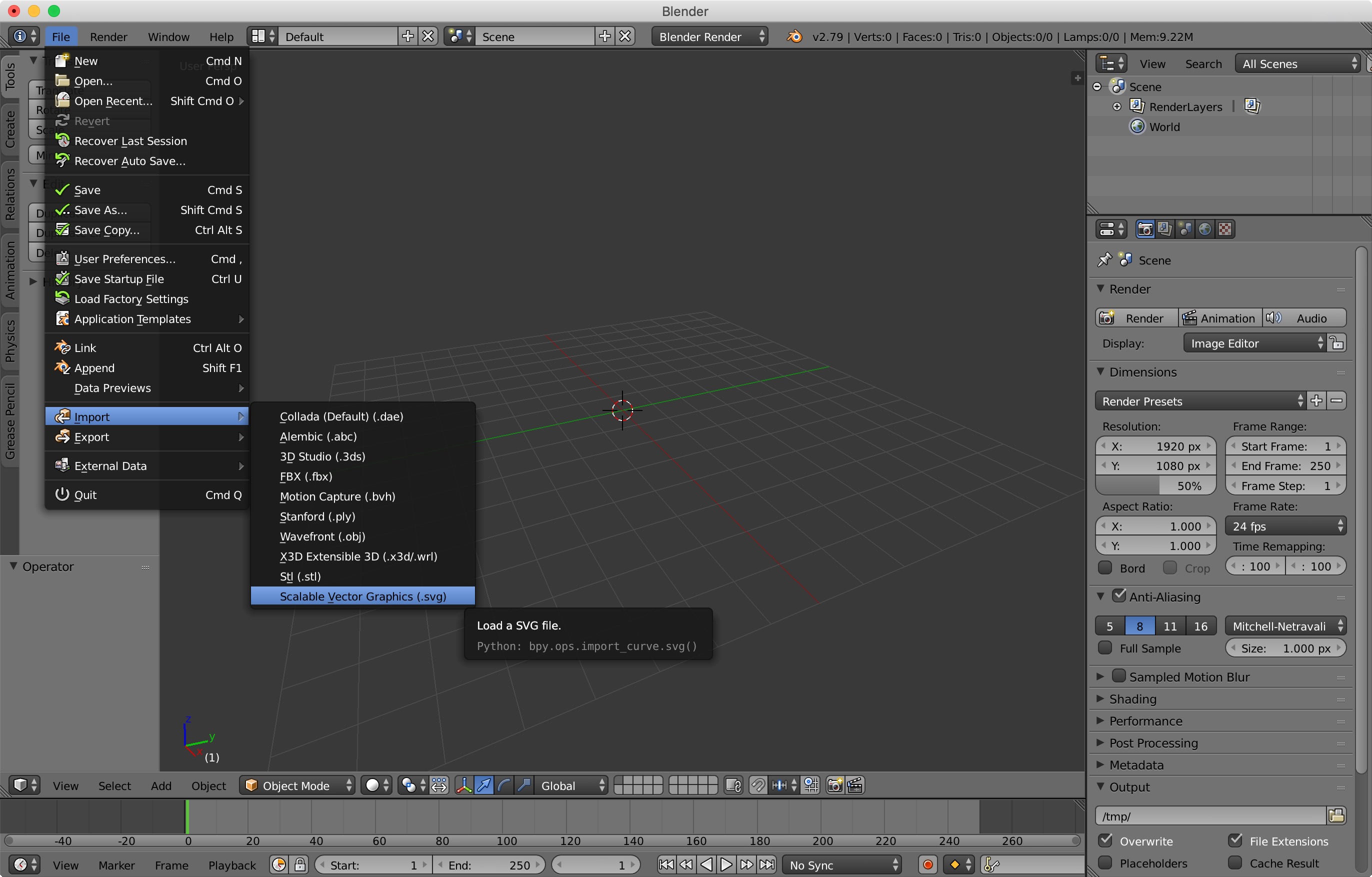
點選
File→Import→.svg,匯入 SVG:
-
於右上方選中匯入的 Curve 物件,並於右下方 Scale 欄位調整大小:

-
點選
Object→Convert to→Mesh from Curve,轉換為 Mesh 物件:
-
點選
File→Export→.dae,匯出 DAE 檔:
-
指定路徑並匯出:

DAE 匯入 SketchUp Make
-
點選
檔案→匯入→.dae,匯入 DAE 檔。 -
選中匯入的物件,
右鍵→分解:
-
選中匯入的物件,
右鍵→反轉表面:
-
即可使用推拉工具:

貼文底端